论晚清小说的书价
On the Novel Price during the Late Qing Dynasty
收稿日期: 2005-06-2
Received: 2005-06-2
作者简介 About authors
陈大康(1948-),男,上海嘉定人,华东师范大学中文系教授,博士生导师。 。
西方先进印刷技术的引入与“小说界革命”的兴起, 促使小说的创作与出版步入近代意义的模式。图书市场迅速扩大, 小说在图书市场所占的份额不断增长, 而各书局为争夺读者的市场竞争日趋激烈。在这转换过程中, 小说书价曾出现过波动, 但激烈的竞争与媒体的监督, 又使书价体系较快地进入稳定状态。
关键词:
With the introduction of advanced Western printing and the rise of "fictional revolution", the fictional writing and publication was promoted into a model in the sense of modern times.The book market expanded rapidly, in which the proprotion of novel books increased constantly, and competitions among various publishing houses for capturing the reader and market became fiercer.In the transitive process prices on fictional books fluctuated at times, but the book price system entered into a stable state at last in a short span of time due to bitter competition and media's supervision.
Keywords:
本文引用格式
陈大康.
CHEN Da-kang.
光绪二十年七月十六日(1894年8月16日), 《申报》刊载了一篇《爱观奇书人告白》, 这其实是一则广告:
阅报见《大明奇侠传》一书, 理文轩八角, 文宜(书局) 一角, 愚向文宜(书) 局买来一部, 携归阅之, 殊觉可恶, 内中抽去大半, 想阅书之人最恨, 不分贵贱莫论。故又至理文轩又买一部, 至家细阅, 书品精雅, 字迹放大。愚将二店之书详比, 文宜局之书只有廿五回, 八万余字; 理文轩有五十四回, 二十余万字。想二书好歹, 不问可知, 购书诸君决不贪区区便宜。
紧接着在第二日, 即七月十七日, 《申报》又刊载了一篇《文宜书局再启》, 与昨日之广告针锋相对:
昨《爱观奇书人告白》, 显系理文轩捏造之凭据也。你云铅版书佳, 何又捏名登报, 显露情虚, 实据真所谓极叫尚且无人去问。所云冒名《奇侠传》, 你头虽未伸出, 谅你眼亦瞎矣。你之铅版错字甚多也, 火油气味也, 数月走油变为黄色也, 与别店之铅版大相悬殊也, 而诸君均悉理文(轩) 之旧劣处颇多, 余亦不细说也。再《大明奇侠后传》, 已将原底重为细校, 比铅版胜百倍矣。现付石印, 总在旬内准可出售, 亦订四本, 洋价一角。此白。
《大明奇侠传》即《云中雁三闹太平庄》之别名, 它共五十四回, 问世于道光二十九年(1849), 最早由琅嬛书屋刊出, 同治三年(1864) 先后有一笑轩与国英轩刊本, 光绪二十年上海书局出版时改题为《大明奇侠传》, 仍是五十四回。文宜书局出版的只有十回, 显然只是全书的一部分; 而且, 世上从无该书局所宣称的《大明奇侠后传》一书, 它显然应是全书的另一部分。从广告中“旬内准可出售”一语推断, 这本《大明奇侠后传》的出版应是文宜书局早已计划好的事, 实际上它只是将一部作品拆为两本, 出版时间稍拉开些距离也是有意而为之: 在已有同名书行世的情况下, 以价廉保证前书的行销; 因前书中故事未完, 这又为后书的行销作了铺垫。
这主意原本不错, 但不料理文轩恰恰在同时也推出了《大明奇侠传》。同样一部小说, 文宜书局售价只是一角, 而理文轩却是八角, 相当一部分读者购书时, 自然会选择较便宜的, 而前者篇幅只是后者的三分之一的事实, 往往在一时间不会被注意到, 等看完书发现时, 那本《大明奇侠后传》已开始发售, 只好再去买一本。在这个过程, 理文轩的利益受到了伤害, 从决意在《申报》上登广告的举动来看, 它的损失应是相当大的。面对理文轩化名“爱观奇书人”的匿名攻击, 文宜书局在第二天就作了反击, “你头虽未伸出, 谅你眼亦瞎矣”, 这是谩骂之语, 但“铅版错字甚多也, 火油气味也, 数月走油边为黄色也”诸语恐怕是击中了要害。平心而论, 文宜书局析一书为两种显为坑害读者的伎俩, 而理文轩定价过高也当无异议, 那本二十余万字的《大明奇侠传》标价八角, 可是光绪六年申报馆出版的《绘芳录》篇幅高达七十余万字, 它也只售八角。两家书局的目的又归于同一, 即不顾一切地要攫取最大的利润。长期以来, 人们对雕板书及其定价已较熟悉, 而当印刷业开始运用刚引进不久的铅印与石印等西方先进技术时, 图书市场在定价方面必然会出现一个较短暂的混乱阶段。结束混乱的主要途径是竞争, 它会使书价不至于太偏离其价值, 竞争越激烈, 其进程便越快。与以往相比, 此时又出现了加剧竞争的新的因素, 那就是较广泛发行的报纸。理文轩与文宜书局的广告都刊登在《申报》上, 当千家万户读到这两则互相攻击的广告时, 他们不会只想到《大明奇侠传》的价格, 而是会举一反三地关注整个图书市场的定价, 千百万读者的共同要求便会形成一种巨大的约束力。
申报馆既发行报纸又刊售小说, 它出版小说便常在《申报》上刊载相应的广告, 书价是其中重要的内容。如光绪元年四月十五日“《儒林外史》出售”的广告中就宣称是“收回纸价银圆五角”, 该年八月初四日“《昕夕闲谈》全帙出书”的广告中则云“收回纸价工洋四角”, 诸如此类的表白在刊售其他小说的广告中也常可看到。只收回成本显为不实之言, 但却使人较易相信其书价的合理。同时, 这类广告又常自誉质量的精良, 一一读来, 不难发现那些书局刊印所用的底本必是“善本”, 接着便是“校对精详, 装订工致”, 而小说中的图像, 自然又是“名手精绘”, “奕奕如生, 髭须毕现”。对书品的夸耀是力图让读者相信物有所值, 有的包装还十分精美, 如图书集成局光绪十四年三月三十日在《申报》上刊载“《增像三国演义》出售”的广告就介绍说“兹已用上等洁白纸印成, 分装十二册, 外加红木夹板”。这部书是“每部码洋二元”, 若是批发还可再优惠, 即“趸买请至申报馆面议”。
晚清时上海书局林立, 从理文轩与文宜书局的互相攻讦, 可以看出当时书局间的竞争及其激烈的程度。这种竞争有利于读者, 因为它可使合理的小说书价体系较快地形成, 而且还迫使一些书局想方设法节缩成本, 降低书价, 甚至是干脆让利, 以争取更多的读者。如光绪十八年五月初三日, “申报馆主人”在《申报》上刊载“新书减价”启事:
本馆本年所印《小五义》、《续小五义》二书, 海内风行, 不胫而走, 未及一年, 夹笥已空。兹又印成书, 成本较前稍减, 是以格外从廉出售, 以飨阅者之心。计《小五义》码洋三角五分、《续小五义》码洋四角, 诸君子盍惠临购取乎?
申报馆光绪十六年出版《小五义》时售价五角, 翌年出版《续小五义》时售价五角五分, 到光绪十八年两书再次刊印时, 都降价了一角五分, 约30%。由于是再次印刷, “成本较前稍减”当是实情, 但它绝非降价出售的主要动因, 与“格外从廉出售”也对不上号。主要原因是激烈的市场竞争: 光绪十六年, 北京文光楼首刊《小五义》, 该书的畅销使上海的申报馆、广百宋斋以及重庆的善成堂几乎是立刻同时跟进, 竞争局面顿时形成; 至于《续小五义》, 文光楼首刊后至光绪十八年止, 眼着翻刻的至少有申报馆、上海书局、珍艺书局、善成堂、泰山堂等多家, 竞争似更激烈。降价并不是以牟利为旨归的书商的初衷, 这是面对竞争、夺回市场的不得已的手段, 而且也并不是各家书局都能采用此法, 在这点上, 影响广泛与资本雄厚的申报馆显然占有优势。有关《花月痕》的情况也是如此。图书集成局于光绪十九年出版时售价七角, 翌年正月十三日, 该局在《申报》上刊载“《花月痕》减价出售”广告, 宣布从即日起“每部码洋四角”, 降价幅度高达43%, 理由是“现以工本业已收回, 是以减价出售, 以公同好。”图书集成局在广告中还自誉“本局所印《花月痕》一书字迹清疏, 纸色洁白, 早已风行海内, 不胫而走”, 其书品是各种“翻印本字小而漫漶者”无法相比的。这一宣示透露了图书集成局降价的真实原因, “翻印本字小”, 其价格自是较为低廉, 它们的流行, 迫使该局采取果断措施, 以夺回市场, 否则, 即使再“字迹清疏, 纸色洁白”, 也只会成为滞销书。
降价是小说销售竞争中常见的现象之一, 小本经营者常靠此多少挽回些损失, 以免血本无归, 而资本雄厚者可借此主动出击, 打击对手。宣统二年正月初四日《申报》刊载了“改良小说社新年赠彩(一月为限) ”广告, 称“于正月初一日起凡购本社出版新小说满现洋一元以上者, 奉送大本本社小说洋码二角, 多则照数递加。”在这则广告里, 改良小说社还开列了一百三十种小说书目, 以吸引读者。这次为期一个月的活动看来效果很不错, 于是在第二年即宣统三年, 仍是正月初四日, 改良小说社又在《申报》上刊载广告, 告知读者再次举办促销活动, 方法如同去年。改良小说社促销活动的成功, 引来了其他书局的仿效。宣统三年闰六月初一日, 点石斋在《申报》上刊载了一则“爱读小说诸君注意, 特别廉价又有赠品”的广告:
本局名家小说数十种, 词令之典雅, 兴趣之浓深, 早为爱读诸君所称许。当此学堂暑假, 莘莘学子无不束装归里, 以作此数日之闲。但出门一步即火伞高张, 汗如雨下, 日长昼永, 消遣殊难。惟借小说家言, 奇奇怪怪之事, 作炎天伏夏、茶余酒后之资, 则既可增长见识, 又可解愁破闷, 消夏妙品, 无过于此。兹本局为利便学界起见, 特倡新例, 自即日起至七月十五日止, 凡在暑假期内, 门庄来购者, 一律照定价七折计算, 满一元者则各折码洋二角之小说一种作为赠品, 多则递加。邮局函购一律照送。
打七折确为十分优惠, 但将满现洋一元加送二角称为“特倡新例”, 这显然不符事实, 因为改良小说社至少已接连搞了两个春节了, 它对此自然不会忍而不发。果然, 改良小说社在该月十二日也赶紧在《申报》上刊载了“阅新小说又有特别赠品”的广告, 促销时间也是到七月十五日止, 但又发明了新花样: “凡购本社新小说满现洋一元者, 奉赠荷兰水自制法一册, 以作诸君消暑之需。倘已有此书, 任从选择他种新小说亦可。总以满现洋一元加送二角为度, 多购照加。”广告的最后是提醒读者: “欲得便宜, 请从速!”
“满现洋一元加送二角”, 这容易使顾客产生打八折的错觉, 这也是书局销售的技巧, 实际上打的是八三折。打折销售是商家促销的常见手法, 而两家书局在同一时间、同一家报纸上刊登广告, 又用同样的打折幅度招徕读者, 这可谓是典型的竞争实例。当然, 争夺读者的方法不只是打折一种, 如光绪三十四年八月二十日, 商务印书馆在《申报》上刊载了“购阅《说部丛书》按月缴银办法”的广告:
本书十集, 订一百三十本, 原定价洋四十元二角五分, 又加本箱一具, 价一元。凡现银购买全部者, 减价二十八元, 并附赠袖珍小说全部, 计二十本。今为购阅诸君便利起见, 另定按月缴银办法, 分为甲、乙两种。甲: 全部二十九元, 先交定洋五元, 以后按月交四元, 至六个月为止; 乙: 全部三十一元, 先交定洋五元, 以后按月交二元, 至十三个月为止。本馆印有详细章程, 并定单格式, 如蒙惠顾, 可以取阅。
全套购买《说部丛书》, 这实质上是批发销售, 周转快, 价格自然应是优惠, 而同是全套购买, 商务印书馆又推出了分期付款的销售方式, 且又照顾到读者不同的购买力, 付款分成六个月与十三个月两种方式。若从打折角度看, 一次付清是六八折, 六个月付清是七折, 而十三个月付清则是七五折, 与“满现洋一元加送二角”的方式相比, 虽更优惠一些, 但售出数量要大得多, 而且能较长期地将读者抓在自己手中。
分期付款是先让读者拿到书, 然后再逐月收钱, 而时事报馆的做法则恰相反, 它是先收一部分预约费用, 日后再钱货两迄。光绪三十四年十一月初六日, 时事报馆在《时报》刊载了发售全年画报预约券广告:
本馆自去冬十一月初五日发行以来, 于正次两大张记载紧要新闻外, 又添聘名画师绘成全幅画报, 其内容如小说之《罗敷怨》、《中国伟人》、《偶像奇闻》、《玫瑰贼》、《碧血巾》□ (等), 均按照篇中事迹绘成精图, 颇增阅者兴趣。……惟以销场畅旺, 逐日之报售出无存, 往往远近诸君补购前数日之报无以应命, 抱歉实深。刻下将届一年之期, 本馆因将全年画稿重行付印, 分类装钉(四十册), 定于明年正月出书。现发售预约券, 每部收回成本两元八角, 购券时先收洋一元。此系特别廉价, 期以十二月底为止。未购此项预约券者, 将来每部须洋五元, 购者幸勿失此机会。
号称只是收回“成本两元八角”, 这显为商家噱头, 这里所谓的“成本”定是已将利润包括在内, 而提前两个月预收的钱就已超过书价的35%, 发行者的算计可谓精矣。至于广告末声称“未购此项预约券者, 将来每部须洋五元”, 则是以价格将会翻了一倍的威胁诱使大家都来预购。明明是要读者预付资金供自己经营, 但仅观其广告, 却好像是为读者谋取了多大的利益。
书局为小说销售而设计的手段五花八门, 而这些活动隐含的意义却是读者嫌小说书价的过贵。吴趼人刚到上海做小职员时, 一个月的收入只有八元, 黄警顽在《我在商务印书馆的四十年》里写道, 他清末进馆做学徒时, “馆方除供应食宿外, 每月发给零用钱两元”, 这些人在当时上海相当多, 他们显然是买不起小说的。正是在这样的背景下, 陆士谔于宣统元年写成的《新上海》第九回中, 就有当时读者对书价贵的埋怨。当雨香对新小说大加称赞之时, 魏赞营说道:
现在的新小说定价很贵, 兄弟前天在商务印书馆买上一部《红礁画桨录》, 薄薄的, 只有两本, 倒要大洋八角呢, 瞧不上一天就完了。兄弟现在光景比不得从前, 那有这许多钱来买书瞧。
然而, 这些收入菲薄的人群也在读小说, 他们的阅读主要是靠租借来解决:
雨香道: “新小说有租阅的地方。租价是很便宜, 只取得十成之一。听说是一个某志士创办的, 这某志士开办这个贳阅社, 专为输灌新知、节省浮费起见。……这招牌儿叫着‘小说贳阅社’, 就开在英界白克路祥康里七百九十八号。他的章程很是便利, 你要瞧什么书, 只要从邮政局里寄一封信去, 把地址开写明白, 他就会照你所开的地方, 立刻派社员递送过来听你拣选, 以一礼拜为期。到了一礼拜, 他自有人前来收的。你只要花一成的贳费, 瞧一块钱的书只要花掉一角钱就够了, 又不要你奔波跋涉, 你想便利不便利?我们号里已贳阅了四五年了, 好在这小说贳阅社里各种小说都全。今日新出版的, 不到明日他已有了。”
陆士谔之《新上海》六十回完成于宣统元年末, 作品中所说的租借小说, 在当时确有其事, 其实约在三年前的光绪三十三年正月二十三日, 这家小说贳阅社还在《时报》上刊载“小说出租”的广告:
选备各种小说贱价出租, 取租费仅十成之一, 从此诸君出一书之资, 即能获十书之益, 天下便利孰逾于此。谨告。英界中泥城桥沿浜珊家圈咸德里三衖内, 文远里孙字一百四十五号门牌。小说贳阅社启。
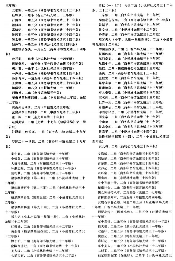
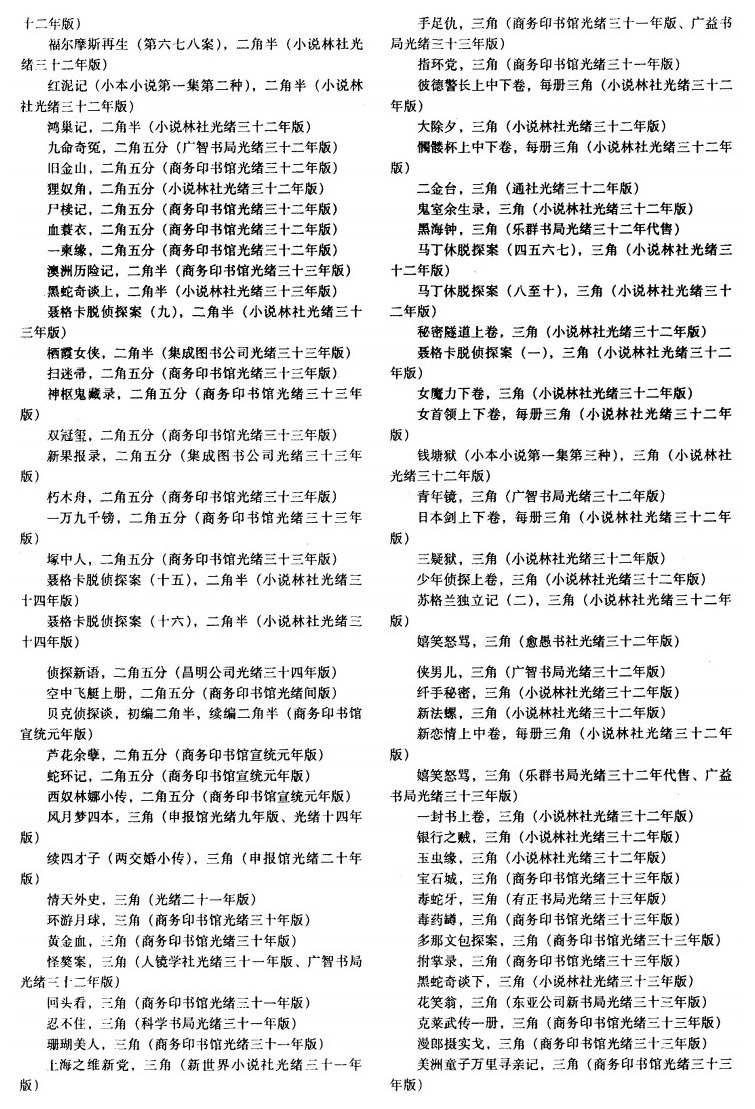
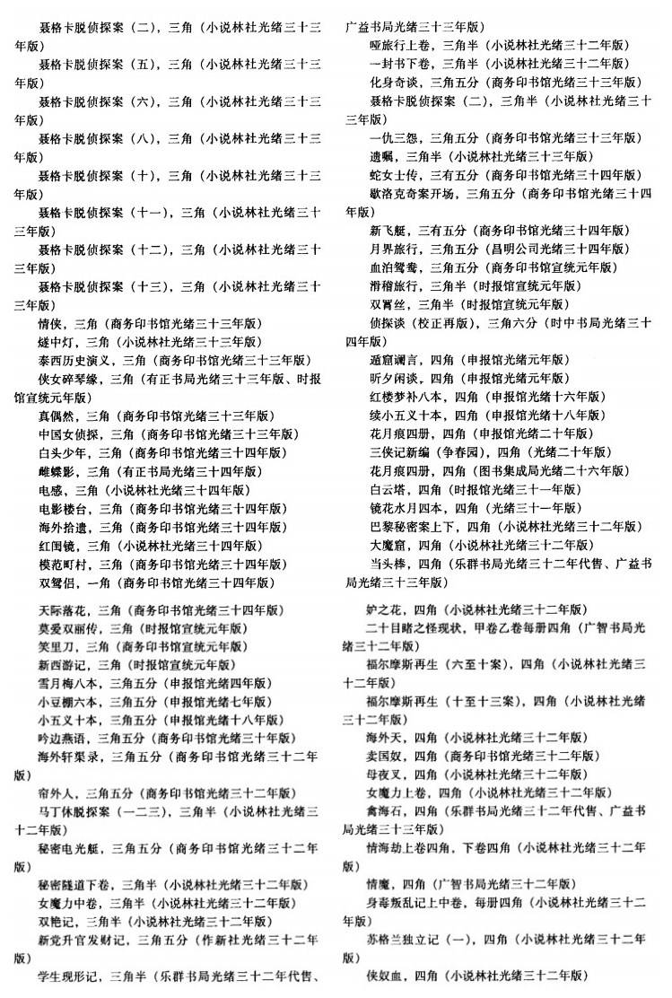
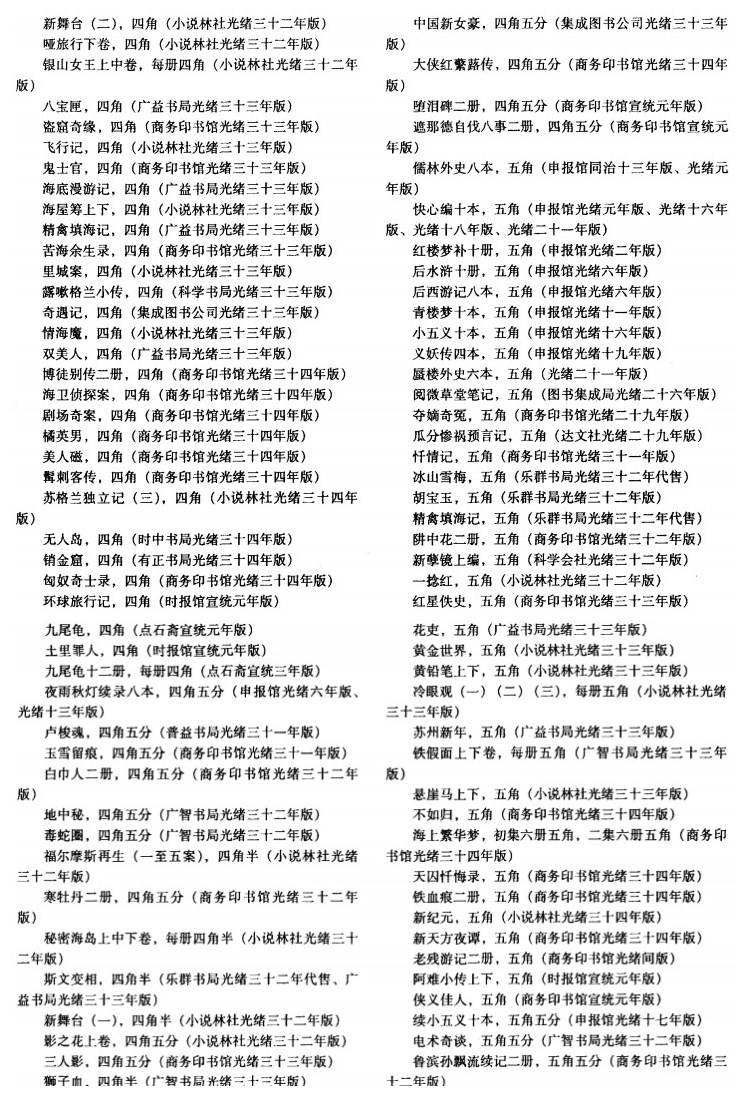
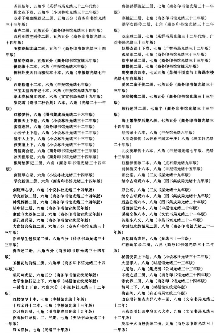
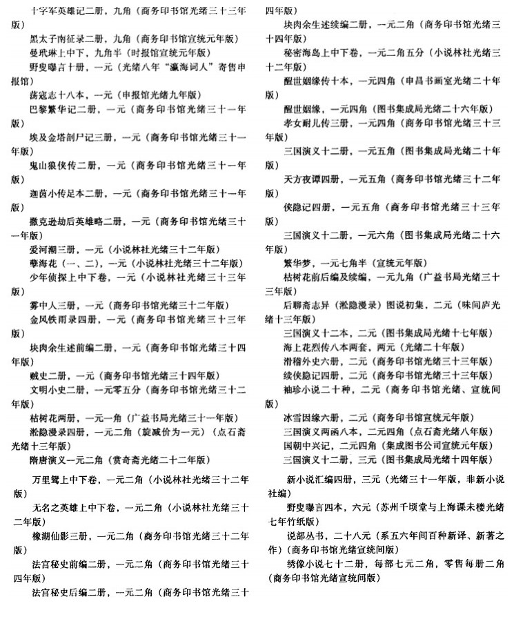
陆士谔在作品的第十回中写道: “在下这部《新上海》, 自己信得过, 没一字虚设, 没一句虚言, 下笔时千斟万酌, 调查详细, 博访再三, 盖欲把此书成一部信史”。他笔下关于小说的种种叙述实为当时人所作的记录, 是相当可信的。他在第十六回里还让主人公梅伯看到这样一幅景象: 广智书局出版的《明治政党史》、《十九世纪外交史》、《社会主义》、《戊戌政变记》等书, “见旁人买时都只得两三个铜元一册, 翻那书上价目, 却明明白白刊着一元、八角、五角、三角呢”。他“心里很是纳罕”, 雨香向他解释说: “这种书, 原没有小说的有用, 自然没有人要瞧他了。……从前没有新小说的时候, 自然还有人买来瞧瞧, 这会子人家不会省几个钱去买小说呢, 所以这书局就把这许多书, 当着废纸秤担儿卖出来, 怎么会不贱?”这段描述所透露的信息, 是当时新小说风行后, 已相当地挤压了其他书籍的市场, 而小说易销这一事实, 又必然促使已有的书局更多地将资金投入小说的出版, 同时社会上又会产生更多新的出版小说的书局, 这意味着小说市场的竞争变得十分激烈, 其结果则是加快形成较稳定的小说价格体系。所谓“稳定”, 并非是价格固定不变, 而是指价格接近于价值, 它的表现之一, 便是各书局的小说书价达到一个基本平衡的状态, 如人镜学社光绪三十一年版的《怪獒案》与广智书局光绪三十二年版的《怪獒案》, 定价就都是三角, 本文所附的近500种晚清小说的书价, 也可以帮助我们了解这一点。
附录:







国家社会科学基金学术期刊资助入选期刊